L’Agence Départementale d’Aide aux Collectivités Locales
Statuts
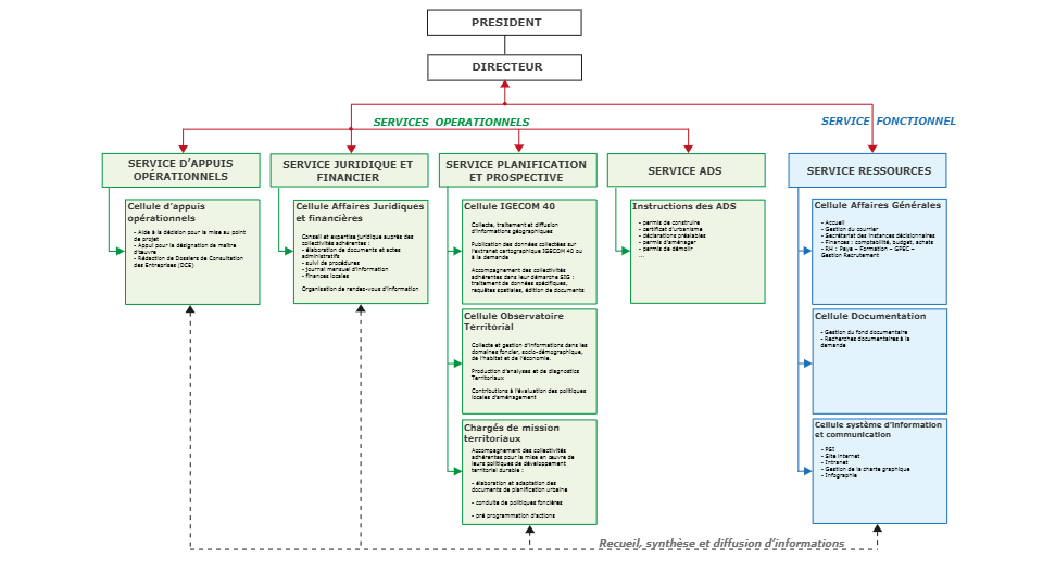
L’Agence Départementale d’Aide aux Collectivités Locales est un établissement public, dirigé par un conseil d’administration composé paritairement de 11 conseillers départementaux et de 11 représentants des communes et leurs regroupements, son président est Monsieur MARTINEZ Olivier.
Monsieur PAULIAT Didier assure la direction de cet établissement qui compte une quarantaine de collaborateurs.

Olivier MARTINEZ
Président

Didier PAULIAT
Directeur
Missions
L’ADACL a pour mission de contribuer à une administration performante et à un développement durable des territoires, avec le double souci :
-
-
- d’une gestion efficiente des services publics,
- et d’une programmation raisonnée des investissements.
-
1. Participer à une gestion efficiente des services publics
La mission originelle de l’Agence demeure la capacité à garantir la sécurité juridique des décisions et des actes administratifs qui lui sont soumis par les adhérents.
Cette assistance juridique « à la demande » évolue vers une vision à la fois plus large et plus spécialisée de l’offre de l’ADACL en direction des élus parce qu’elle vise la « gestion locale » considérée sur un mode global plutôt qu’en réponse à des questions ponctuelles sur tel ou tel aspect.
2. Contribuer à un développement territorial durable et à une programmation raisonnée des investissements (publics et privés)
Le développement durable est au cœur du projet de territoire, mais il doit « s’inventer » à un moment où les moyens font cruellement défaut, tant au plan national que local, et dans des conditions de gouvernance elles-mêmes en pleine évolution.
Le développement durable ne peut être pensé à une échelle limitée au périmètre communal. Il suppose une action concertée, et même, intégrée entre les différents niveaux d’administration territoriale. Il s’agit de réintroduire l’espace géographique, et non plus seulement institutionnel, comme facteur déterminant de l’action publique.
La prise en compte des « bassins de vie » invite en conséquence à créer des espaces d’échanges, des moyens de recueil et de diffusion de l’information, des lieux de réflexion sur les enjeux et de formation aux nouveaux outils ; toutes choses qui nécessitent le développement de réseaux d’acteurs.
Le positionnement de l’ADACL au niveau départemental et les outils multi-scalaires (Observatoire, IGECOM) qu’elle a développés constituent à cet égard, un atout.
Nos activités
L’ADACL se propose d’être à la fois :
- Un lieu d’échanges et de concertation avec et entre les acteurs des territoires, afin d’être en prise avec les problématiques et d’anticiper l’évolution des besoins
A travers :
-
- une activité de veille et de diffusion des informations (socio-économiques, géographiques, techniques, juridiques…) à travers l’Observatoire territorial et IGECOM 40, mais aussi dans le cadre d’échanges avec des institutions extérieures au département, notamment à l’échelle régionale,
- des échanges d’expériences entre acteurs locaux,
- des actions de sensibilisation à destination des élus.
- Un pôle de compétences qui offre une gamme de services adaptés aux spécificités des territoires et aux moyens dont disposent les collectivités
A savoir :
-
- Des expertises et des conseils techniques, juridiques et financiers,
- Une assistance permanente aux « décideurs » pour :
- une administration locale efficiente (actes administratifs divers, finances locales, gestion du patrimoine)
- l’élaboration et l’évaluation de politiques publiques locales (logement et services, développement économique, environnement, action culturelle…)
- la conduite de stratégies de développement territorial durable (documents cadre de planification urbaine et de programmation, politiques foncières…)




